Упражнение 503 ГДЗ Мерзляк 9 класс (Алгебра)
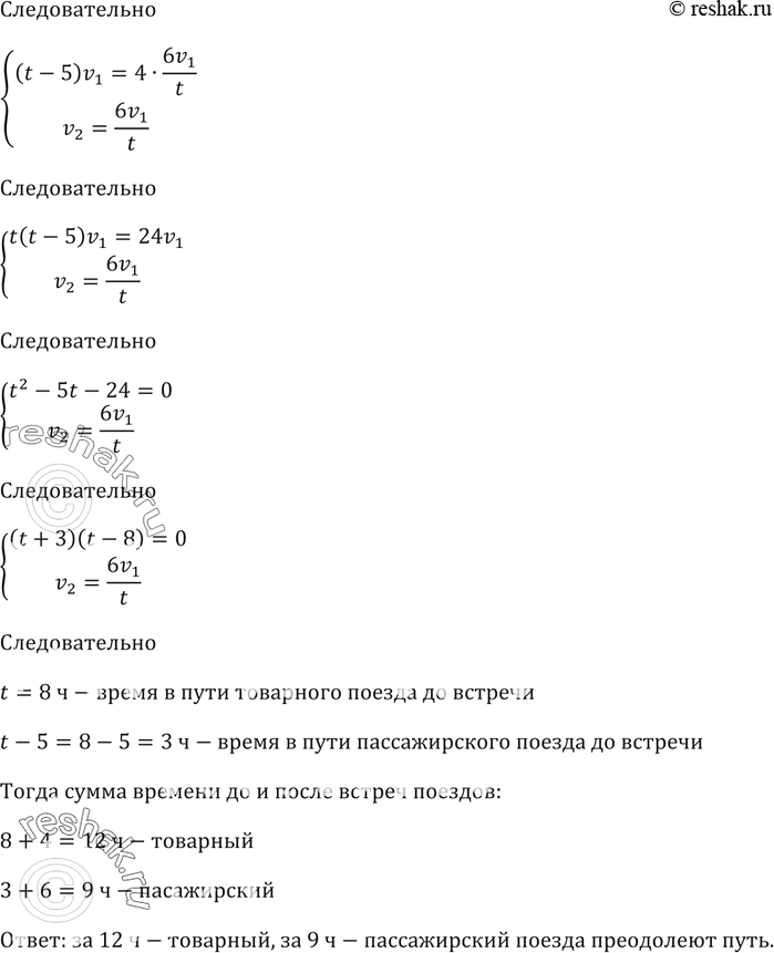
503. Из пункта А в пункт В вышел товарный поезд. Через 5 ч из пункта В в пункт А вышел пассажирский поезд.


Ниже вариант решения задания из учебника Мерзляк, Полонская, Якир 9 класс, Вентана-Граф:
503. Из пункта А в пункт В вышел товарный поезд. Через 5 ч из пункта В в пункт А вышел пассажирский поезд.
Встретились они в пункте С. От С до В товарный поезд шёл 4 ч, а пассажирский от С до A - 6 ч.
За сколько часов каждый поезд может преодолеть путь между А и В?
