Задание 5 Параграф 10 ГДЗ Рабочая тетрадь 1 Мерзляк Полонский 9 класс (Алгебра)
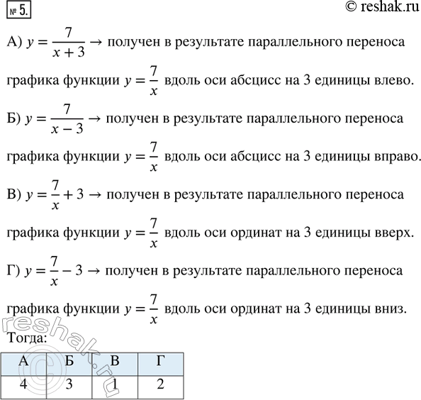
5. Установите соответствие между функциями, записанными в левом столбце, и параллельными переносами, записанными в правом столбце, с помощью которых можно получить из графика функции у = 7/x графики данных функций, указав в таблице под каждой буквой соответствующий номер.

Ниже вариант решения задания из учебника Мерзляк, Полонская, Якир 9 класс, Вентана-Граф:
5. Установите соответствие между функциями, записанными в левом столбце, и параллельными переносами, записанными в правом столбце, с помощью которых можно получить из графика функции у = 7/x графики данных функций, указав в таблице под каждой буквой соответствующий номер.
А) y = 7/(x+3); 1) на 3 единицы вверх
Б) y = 7/(x-3); 2) на 3 единицы вниз
В) y = 7/x + 3; 3) на 3 единицы вправо
Г) y = 7/x - 3; 4) на 3 единицы влево
