№1065 ГДЗ Атанасян 7-9 класс по геометрии (Геометрия)
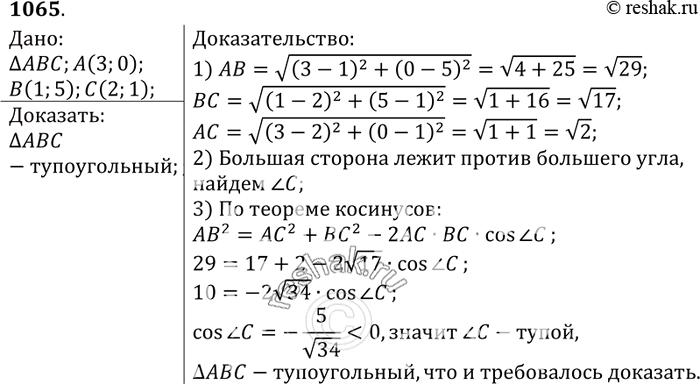
Докажите, что треугольник с вершинами А (3; 0), В (1; 5) и С (2; 1) тупоугольный. Найдите косинус тупого угла.

Ниже вариант решения задания из учебника Атанасян, Бутузов 9 класс, Просвещение:
Докажите, что треугольник с вершинами А (3; 0), В (1; 5) и С (2; 1) тупоугольный. Найдите косинус тупого угла.
