Упражнение 12.29 ГДЗ Погорелов 7-9 класс (Геометрия)
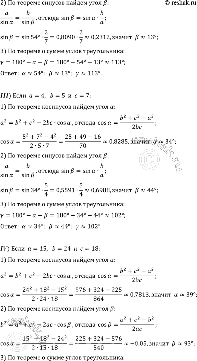
29. Даны три стороны треугольника. Найдите его углы, если: 1) а = 2, b = 3, с = 4; 2) а = 7, b = 2, с = 8;



Ниже вариант решения задания из учебника Погорелов 9 класс, Просвещение:
29. Даны три стороны треугольника. Найдите его углы, если:
1) а = 2, b = 3, с = 4;
2) а = 7, b = 2, с = 8;
3) а = 4, b = 5, с = 7;
4) a = 15, b = 24, c = 18;
5) а = 23, b = 17, с = 39;
6) а = 55, b = 21, с = 38.
