Упражнение 1.29 ГДЗ Мерзляк Поляков 9 класс (Алгебра)
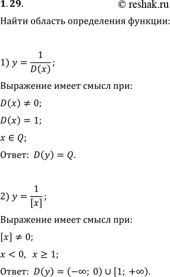
1.29. Найдите область определения функции: 1) y=1/D(x); 3) y=1/{x}; 5) y=v(D(x)-1). 2) y=1/[x]; 4) y=v(-D(x));
![Решение задачи: 1.29. Найдите область определения функции: 1) y=1/D(x); 3) y=1/{x}; 5) y=v(D(x)-1). 2) y=1/[x]; 4) y=v(-D(x));](solutions/algebra/9/37/1-1-29.png)
![Решение задачи: 1.29. Найдите область определения функции: 1) y=1/D(x); 3) y=1/{x}; 5) y=v(D(x)-1). 2) y=1/[x]; 4) y=v(-D(x));](solutions/algebra/9/37/2-1-29-.png)
Ниже вариант решения задания из учебника Мерзляк, Поляков 9 класс, Вентана-Граф:
1.29. Найдите область определения функции:
1) y=1/D(x); 3) y=1/{x}; 5) y=v(D(x)-1).
2) y=1/[x]; 4) y=v(-D(x));
