Упражнение 12.6 ГДЗ Мерзляк Поляков 9 класс (Алгебра)
12.6. Решите систему уравнений: 1) {(x+y^3=2, 2x+x^2+5y^3=8); 2) {(x^3+y=1, y^3+x^6=(2y-1)^2); 3) {(x^2+y^2=5, y^3+x^2y+y^2=6).


Ниже вариант решения задания из учебника Мерзляк, Поляков 9 класс, Вентана-Граф:
12.6. Решите систему уравнений:
1) {(x+y^3=2, 2x+x^2+5y^3=8);
2) {(x^3+y=1, y^3+x^6=(2y-1)^2);
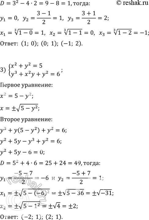
3) {(x^2+y^2=5, y^3+x^2y+y^2=6).
