Упражнение 314 ГДЗ Колягин Ткачёва 9 класс (Алгебра)
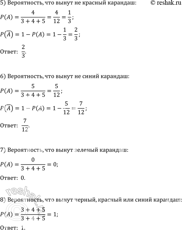
314. В коробке находятся 3 чёрных, 4 красных и 5 синих карандашей. Наугад вынимается один карандаш. Найти вероятность того, что вынутый карандаш:


Ниже вариант решения задания из учебника Колягин, Ткачёва, Фёдорова 9 класс, Просвещение:
314. В коробке находятся 3 чёрных, 4 красных и 5 синих карандашей. Наугад вынимается один карандаш. Найти вероятность того, что вынутый карандаш: 1) чёрный; 2) красный; 3) синий; 4) не чёрный; 5) не красный; 6) не синий; 7) зелёный; 8) или чёрный, или красный, или синий.
