Упражнение 465 ГДЗ Никольский Потапов 9 класс (Алгебра)
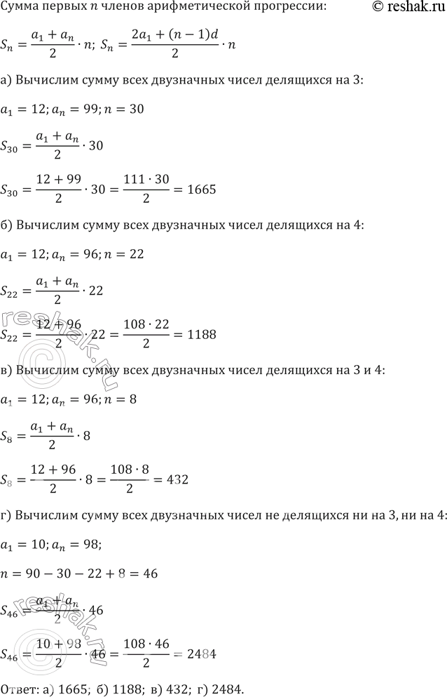
465. Определите сумму всех двузначных чисел: а) делящихся на 3; б) делящихся на 4; в) делящихся и на 3, и на 4;



Ниже вариант решения задания из учебника Никольский, Потапов 9 класс, Просвещение:
465. Определите сумму всех двузначных чисел:
а) делящихся на 3;
б) делящихся на 4;
в) делящихся и на 3, и на 4;
г) не делящихся ни на 3, ни на 4.
