Упражнение 49 ГДЗ Дорофеев Суворова 9 класс (Алгебра)
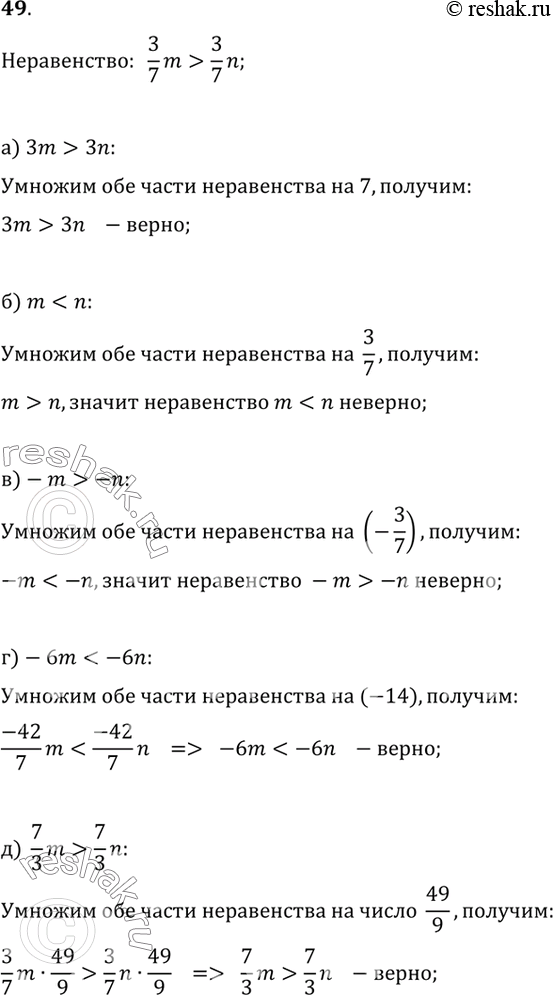
49. Известно, что 3/7m > 3/7n. Верно ли неравенство: a) 3m > Зn; б) m -n; г) -6m 7/3n?

Ниже вариант решения задания из учебника Дорофеев, Суворова, Бунимович 9 класс, Просвещение:
49. Известно, что 3/7m > 3/7n. Верно ли неравенство:
a) 3m > Зn; б) m -n; г) -6m 7/3n?
