Упражнение 805 ГДЗ Колягин Ткачёва 10 класс (Алгебра)
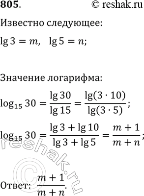
805. Найти логарифм 30 по основанию 15, если десятичный логарифм 3=m, десятичный логарифм 5=n


Ниже вариант решения задания из учебника Колягин, Ткачёва, Фёдорова 10 класс, Просвещение:
805. Найти логарифм 30 по основанию 15, если десятичный логарифм 3=m, десятичный логарифм 5=n
