Упражнение 7.4 ГДЗ Мордковича 11 класс профильный уровень (Алгебра)
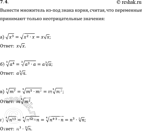
Вынесите множитель из-под знака корня, считая, что переменные принимают только неотрицательные значения:7.4. а) корень 3 степени х; б) корень 3 степени а4, в) корень 5 степени m7;г)корень 4 степени n13.



Ниже вариант решения задания из учебника Мордкович, Семенов 11 класс, Мнемозина:
Вынесите множитель из-под знака корня, считая, что переменные принимают только неотрицательные значения:
7.4. а) корень 3 степени х; б) корень 3 степени а4, в) корень 5 степени m7;г)корень 4 степени n13.
