Упражнение 9.9 ГДЗ Мордковича 11 класс профильный уровень (Алгебра)
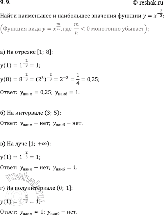
9.9. Найдите наименьшее и наибольшее значения функцииу = X 2/3:а) на отрезке [1; 8]; в) на луче [1; + бесконечность);б) на интервале:
![Решение задачи: 9.9. Найдите наименьшее и наибольшее значения функцииу = X 2/3:а) на отрезке [1; 8]; в) на луче [1; + бесконечность);б) на интервале:](solutions/algebra/11/48/1-9-9.png)
![Решение задачи: 9.9. Найдите наименьшее и наибольшее значения функцииу = X 2/3:а) на отрезке [1; 8]; в) на луче [1; + бесконечность);б) на интервале:](solutions/algebra/11/48/2-9-9.png)
![Решение задачи: 9.9. Найдите наименьшее и наибольшее значения функцииу = X 2/3:а) на отрезке [1; 8]; в) на луче [1; + бесконечность);б) на интервале:](solutions/algebra/11/48/3-9-9.png)
Ниже вариант решения задания из учебника Мордкович, Семенов 11 класс, Мнемозина:
9.9. Найдите наименьшее и наибольшее значения функции
у = X 2/3:
а) на отрезке [1; 8]; в) на луче [1; + бесконечность);
б) на интервале: (3; 5); г) на полуинтервале (0; 1].
