Упражнение 29.6 ГДЗ Мордкович 10-11 класс (Алгебра)
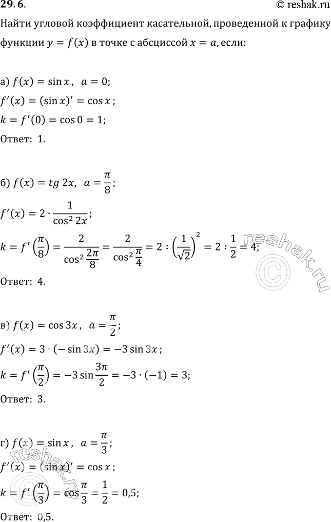
29.6 a) f(x) = sin x, а = 0; б) f(x) = tg 2x, а = пи/8; в) f(x) = соs Зx, а = пи/2;



Ниже вариант решения задания из учебника Мордкович, Семенов 10-11 класс, Мнемозина:
29.6
a) f(x) = sin x, а = 0;
б) f(x) = tg 2x, а = пи/8;
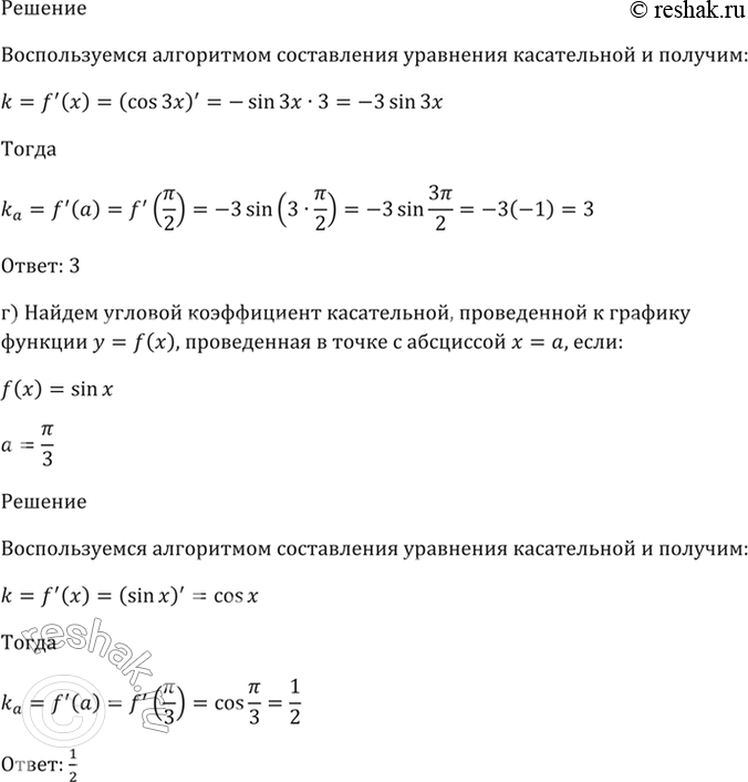
в) f(x) = соs Зx, а = пи/2;
г) f(x) = sin x, а = пи/3.
