Упражнение 29.21 ГДЗ Мордкович 10-11 класс (Алгебра)
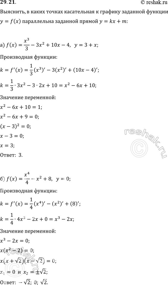
29.21 В каких точках касательная к графику заданной функции у = f(x) параллельна заданной прямой у = kx + m: а) f(x) = x^3 / 3 - Зx^2 + 10x - 4, у = 3 + х;





Ниже вариант решения задания из учебника Мордкович, Семенов 10-11 класс, Мнемозина:
29.21 В каких точках касательная к графику заданной функции у = f(x)
параллельна заданной прямой у = kx + m:
а) f(x) = x^3 / 3 - Зx^2 + 10x - 4, у = 3 + х;
б) f(x) = x^4 / 4 - x^2 + 8, у = 0;
в) f(x) = x^3 / 3 - х^2 + 2х - 7, у = х - 3;
г) f(x) = 5/4 x^4 - x^3 + 6, у = 2?
