Упражнение 1 ГДЗ Алимов 10-11 класс (Алгебра)
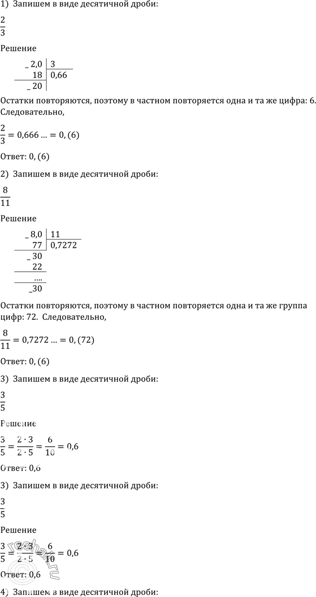
1. Записать в виде десятичной дроби: 1) 2/3; 2) 8/11; 3) 3/5; 4) -3/4; 5) -8*2/7; 6) 13/99.




Ниже вариант решения задания из учебника Алимов, Колягин, Ткачёва 10 класс, Просвещение:
1. Записать в виде десятичной дроби:
1) 2/3;
2) 8/11;
3) 3/5;
4) -3/4;
5) -8*2/7;
6) 13/99.
