Упражнение 380 ГДЗ Алимов 10-11 класс (Алгебра)
380 1) log2 (x - 2) + log2 (x - 3) = 1; 2) log3 (5 - x) + log3 (-1 - x) = 3, 3) lg (x - 2) + lgx = lg 3;





Ниже вариант решения задания из учебника Алимов, Колягин, Ткачёва 10 класс, Просвещение:
380 1) log2 (x - 2) + log2 (x - 3) = 1;
2) log3 (5 - x) + log3 (-1 - x) = 3,
3) lg (x - 2) + lgx = lg 3;
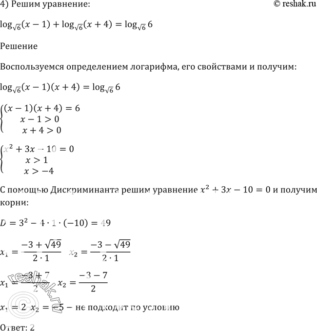
4) log корень 6(x -1) + log корень 6 (x + 4) = log корень 6(6).
