Упражнение 465 ГДЗ Алимов 10-11 класс (Алгебра)
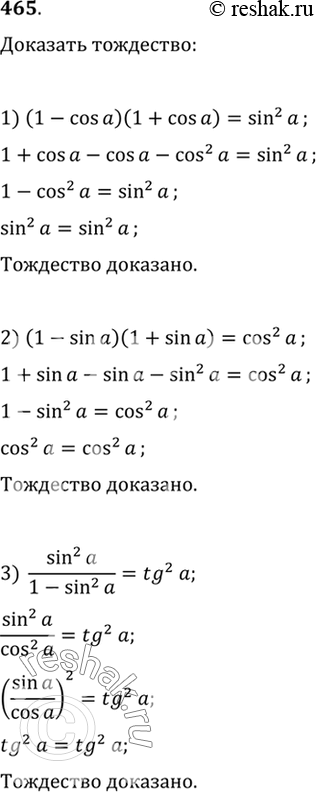
465 Доказать тождество: 1) (1-cosa)(1+cosa) = sin2a; 2) (1-sina)(1+sina) = cos2a; 3) sin2a/(1-sin2a) = tg2a; 4) cos2a/(1-cos2a) = ctg2a; 5) 1/(1+tg2a) + sin2a =1;




Ниже вариант решения задания из учебника Алимов, Колягин, Ткачёва 10 класс, Просвещение:
465 Доказать тождество:
1) (1-cosa)(1+cosa) = sin2a;
2) (1-sina)(1+sina) = cos2a;
3) sin2a/(1-sin2a) = tg2a;
4) cos2a/(1-cos2a) = ctg2a;
5) 1/(1+tg2a) + sin2a =1;
6) 1/(1+ctg2a) + cos2a=1.
