Упражнение 64 ГДЗ Алимов 10-11 класс (Алгебра)
64. Пользуясь тождеством a2-b2=(a+b)(a-b), разложить на множители: 1) a1/2 - b1/2; 2) y2/3 -1; 3) a1/3-b1/3; 4) x-y; 5) 4a1/2 - b1/2;



Ниже вариант решения задания из учебника Алимов, Колягин, Ткачёва 10 класс, Просвещение:
64. Пользуясь тождеством a2-b2=(a+b)(a-b), разложить на множители:
1) a1/2 - b1/2;
2) y2/3 -1;
3) a1/3-b1/3;
4) x-y;
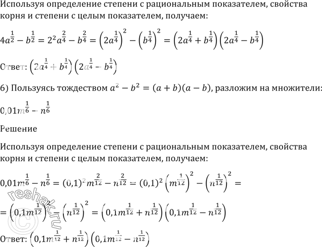
5) 4a1/2 - b1/2;
6) 0,01m1/6-n1/6.
