Упражнение 731 ГДЗ Алимов 10-11 класс (Алгебра)
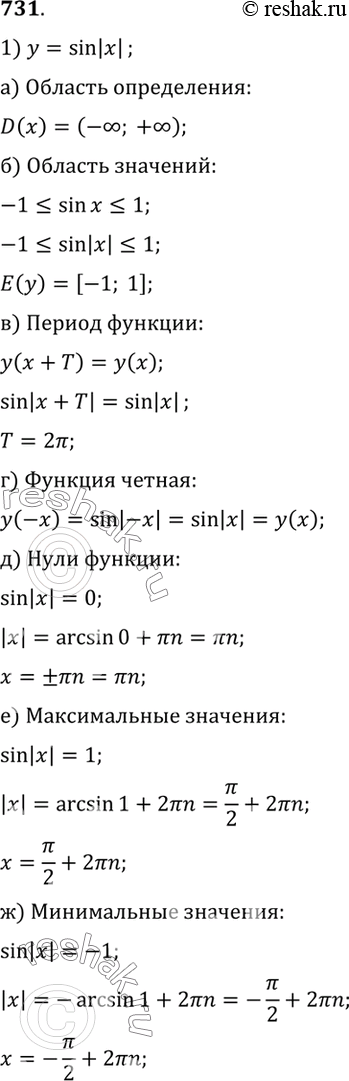
731 Построить график функции: 1) y = sin|x|; 2) y = |sinx|.




Ниже вариант решения задания из учебника Алимов, Колягин, Ткачёва 11 класс, Просвещение:
731 Построить график функции:
1) y = sin|x|;
2) y = |sinx|.
