Упражнение 805 ГДЗ Алимов 10-11 класс (Алгебра)
805 Найти производную функции: 1) x2+1/x3; 2) x3+1/x2; 3) 2 корень 4 степени x - корень x; 4) 3 корень 6 степени x + 7 корень 14 степени x.



Ниже вариант решения задания из учебника Алимов, Колягин, Ткачёва 11 класс, Просвещение:
805 Найти производную функции:
1) x2+1/x3;
2) x3+1/x2;
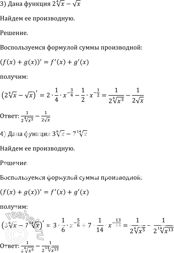
3) 2 корень 4 степени x - корень x;
4) 3 корень 6 степени x + 7 корень 14 степени x.
