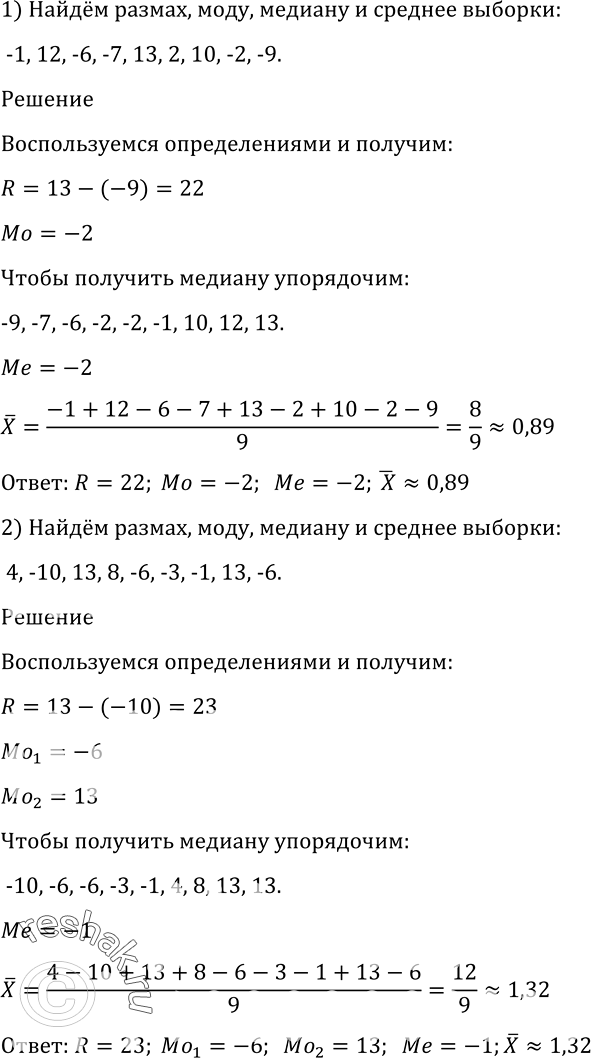
Упражнение 1216 ГДЗ Алимов 10-11 класс (Алгебра)
1216 1) -8, -8, -5, -5, 0, 2; 2) -4, -4, 0, 2, 9, 9;


Ниже вариант решения задания из учебника Алимов, Колягин, Ткачёва 11 класс, Просвещение:
1216 1) -8, -8, -5, -5, 0, 2;
2) -4, -4, 0, 2, 9, 9;


Ниже вариант решения задания из учебника Алимов, Колягин, Ткачёва 11 класс, Просвещение:
1216 1) -8, -8, -5, -5, 0, 2;
2) -4, -4, 0, 2, 9, 9;