Упражнение 1420 ГДЗ Алимов 10-11 класс (Алгебра)
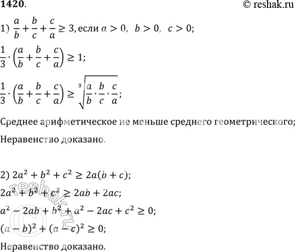
1420 1) a/b + b/c + c/a >= 3, если а > 0, b > 0, с > 0; 2) 2а2 + b2 + с2 >= 2а (b + с).


Ниже вариант решения задания из учебника Алимов, Колягин, Ткачёва 11 класс, Просвещение:
1420 1) a/b + b/c + c/a >= 3, если а > 0, b > 0, с > 0;
2) 2а2 + b2 + с2 >= 2а (b + с).
