Упражнение 206 ГДЗ Алимов 10-11 класс (Алгебра)
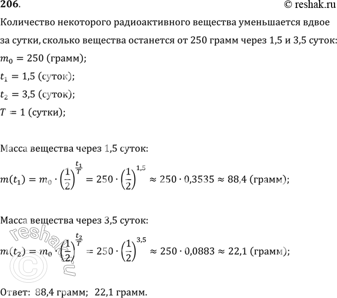
206 При радиоактивном распаде количество некоторого вещества уменьшается вдвое за сутки. Сколько вещества останется от 250 г через 1,5 суток? через 3,5 суток?


Ниже вариант решения задания из учебника Алимов, Колягин, Ткачёва 10 класс, Просвещение:
206 При радиоактивном распаде количество некоторого вещества уменьшается вдвое за сутки. Сколько вещества останется от 250 г через 1,5 суток? через 3,5 суток? Вычисления провести на микрокалькуляторе.
