Упражнение 353 ГДЗ Алимов 10-11 класс (Алгебра)
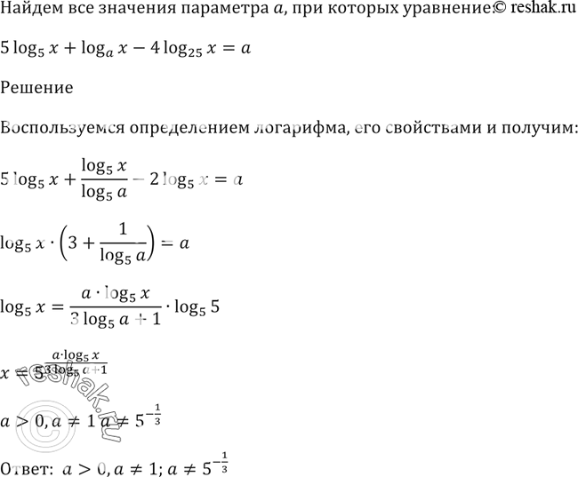
353 Найти все значения параметра а, при которых уравнение 5 log5(х) + loga(х) - 4 log25(х )= а имеет корни.


Ниже вариант решения задания из учебника Алимов, Колягин, Ткачёва 10 класс, Просвещение:
353 Найти все значения параметра а, при которых уравнение 5 log5(х) + loga(х) - 4 log25(х )= а имеет корни.
