Упражнение 650 ГДЗ Алимов 10-11 класс (Алгебра)
650 1) sinx>1/2; 2) sinx3)sinx4) sinx> - корень 3/2;




Ниже вариант решения задания из учебника Алимов, Колягин, Ткачёва 10 класс, Просвещение:
650 1) sinx>1/2;
2) sinx
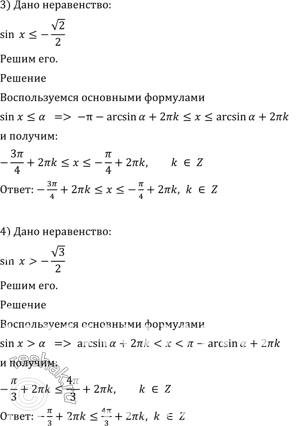
3)sinx
4) sinx> - корень 3/2;
