Упражнение 678 ГДЗ Алимов 10-11 класс (Алгебра)
Решить уравнение (678—684). 678 1) sin2x/sinx =0; 2) sin3x/sinx =0; 3) cos2x/cosx =0; 4) cos3x/cosx =0; 5) sinx/sin5x =0; 6) cosx/cos7x =0.






Ниже вариант решения задания из учебника Алимов, Колягин, Ткачёва 10 класс, Просвещение:
Решить уравнение (678—684).
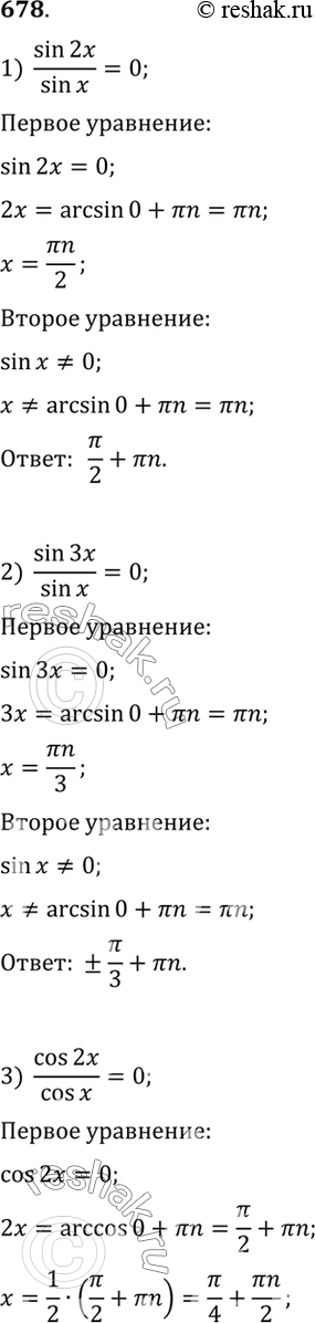
678 1) sin2x/sinx =0;
2) sin3x/sinx =0;
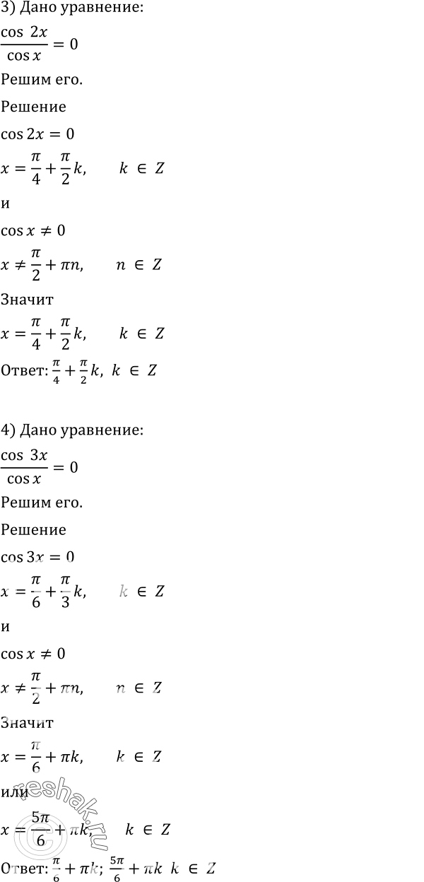
3) cos2x/cosx =0;
4) cos3x/cosx =0;
5) sinx/sin5x =0;
6) cosx/cos7x =0.
