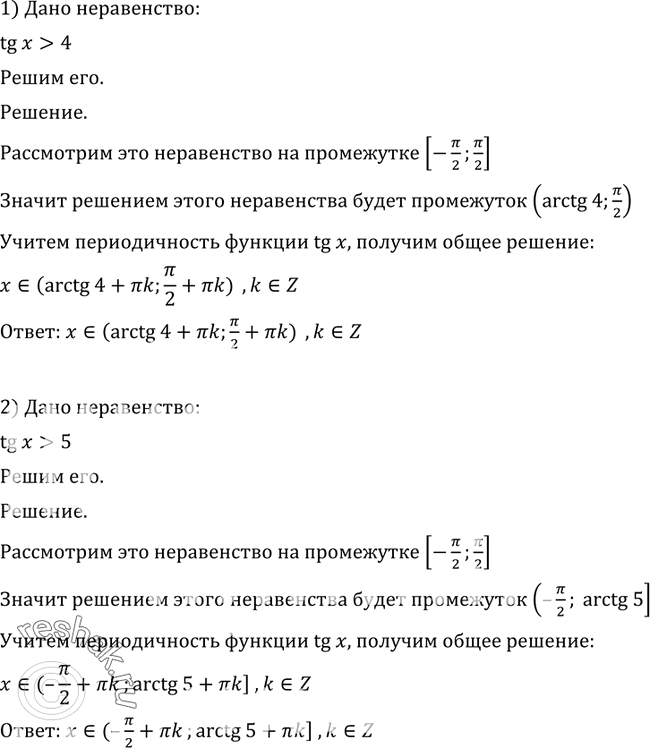
Упражнение 740 ГДЗ Алимов 10-11 класс (Алгебра)
740 Решить неравенство: 1) tg х > 4; 2) tg х 3) tgx4) tgx>= -5.



Ниже вариант решения задания из учебника Алимов, Колягин, Ткачёва 11 класс, Просвещение:
740 Решить неравенство:
1) tg х > 4;
2) tg х
3) tgx
4) tgx>= -5.