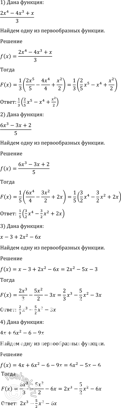
Упражнение 994 ГДЗ Алимов 10-11 класс (Алгебра)
994 1) (2x4+4x3+x)/3; 2) (6x3-3x+2)/5; 3) (1+2x)(x-3); 4) (2x-3)(2+3x).


Ниже вариант решения задания из учебника Алимов, Колягин, Ткачёва 11 класс, Просвещение:
994 1) (2x4+4x3+x)/3;
2) (6x3-3x+2)/5;
3) (1+2x)(x-3);
4) (2x-3)(2+3x).
