☰ Меню
4 класс
5 класс
6 класс
7 класс
8 класс
9 класс
10 класс
11 класс
4 класс
Математика
Окружающий мир
Русский язык
Английский
Литературное чтение
5 класс
Биология
Математика
Русский язык
География
История
Информатика
Английский
Обществознание
Литература
6 класс
Биология
Математика
Обществознание
Русский язык
География
История
Информатика
Английский
Литература
7 класс
Алгебра
Биология
Химия
Физика
Обществознание
Русский язык
География
Геометрия
История
Информатика
Английский
Литература
8 класс
Алгебра
Биология
Химия
Физика
Обществознание
Русский язык
География
Геометрия
История
Информатика
Английский
Литература
9 класс
Алгебра
Биология
Химия
Физика
Обществознание
Русский язык
География
Геометрия
История
Информатика
Английский
Литература
10 класс
Алгебра
Биология
Химия
Физика
Обществознание
Русский язык
География
Геометрия
История
Информатика
Английский
Литература
11 класс
Алгебра
Биология
Химия
Физика
Обществознание
Русский язык
География
Геометрия
История
Информатика
Английский
Литература
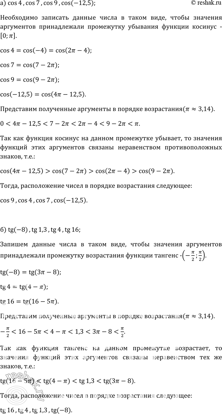
Упражнение 109 ГДЗ Колмогоров 10-11 класс (Алгебра)
Перейти к тексту задания
← Предыдущее задание 108
Решебник Колмогоров 10-11 класс Алгебра
Следующее задание 110 →
← Предыдущий ответ 108
Решебник Колмогоров 10-11 класс Алгебра
Следующий ответ 110 →
Навигация по заданиям
…
104
105
106
107
108
109
110
111
112
113
114
…