☰ Меню
4 класс
5 класс
6 класс
7 класс
8 класс
9 класс
10 класс
11 класс
4 класс
Математика
Окружающий мир
Русский язык
Английский
Литературное чтение
5 класс
Биология
Математика
Русский язык
География
История
Информатика
Английский
Обществознание
Литература
6 класс
Биология
Математика
Обществознание
Русский язык
География
История
Информатика
Английский
Литература
7 класс
Алгебра
Биология
Химия
Физика
Обществознание
Русский язык
География
Геометрия
История
Информатика
Английский
Литература
8 класс
Алгебра
Биология
Химия
Физика
Обществознание
Русский язык
География
Геометрия
История
Информатика
Английский
Литература
9 класс
Алгебра
Биология
Химия
Физика
Обществознание
Русский язык
География
Геометрия
История
Информатика
Английский
Литература
10 класс
Алгебра
Биология
Химия
Физика
Обществознание
Русский язык
География
Геометрия
История
Информатика
Английский
Литература
11 класс
Алгебра
Биология
Химия
Физика
Обществознание
Русский язык
География
Геометрия
История
Информатика
Английский
Литература
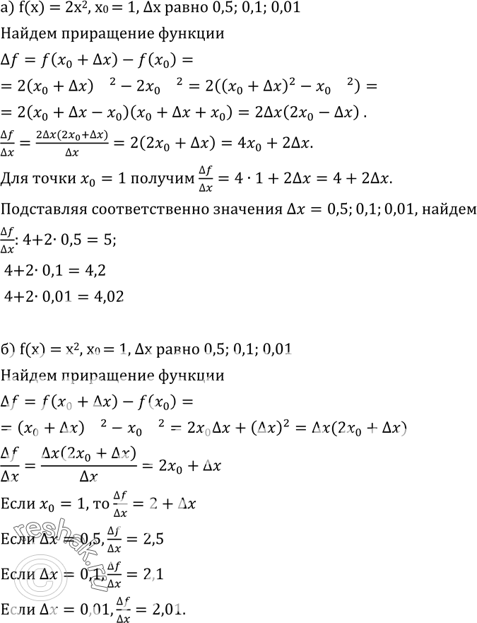
Упражнение 191 ГДЗ Колмогоров 10-11 класс (Алгебра)
Перейти к тексту задания
← Предыдущее задание 190
Решебник Колмогоров 10-11 класс Алгебра
Следующее задание 192 →
← Предыдущий ответ 190
Решебник Колмогоров 10-11 класс Алгебра
Следующий ответ 192 →
Навигация по заданиям
…
186
187
188
189
190
191
192
193
194
195
196
…