☰ Меню
4 класс
5 класс
6 класс
7 класс
8 класс
9 класс
10 класс
11 класс
4 класс
Математика
Окружающий мир
Русский язык
Английский
Литературное чтение
5 класс
Биология
Математика
Русский язык
География
История
Информатика
Английский
Обществознание
Литература
6 класс
Биология
Математика
Обществознание
Русский язык
География
История
Информатика
Английский
Литература
7 класс
Алгебра
Биология
Химия
Физика
Обществознание
Русский язык
География
Геометрия
История
Информатика
Английский
Литература
8 класс
Алгебра
Биология
Химия
Физика
Обществознание
Русский язык
География
Геометрия
История
Информатика
Английский
Литература
9 класс
Алгебра
Биология
Химия
Физика
Обществознание
Русский язык
География
Геометрия
История
Информатика
Английский
Литература
10 класс
Алгебра
Биология
Химия
Физика
Обществознание
Русский язык
География
Геометрия
История
Информатика
Английский
Литература
11 класс
Алгебра
Биология
Химия
Физика
Обществознание
Русский язык
География
Геометрия
История
Информатика
Английский
Литература
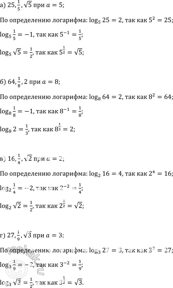
Упражнение 483 ГДЗ Колмогоров 10-11 класс (Алгебра)
Перейти к тексту задания
← Предыдущее задание 482
Решебник Колмогоров 10-11 класс Алгебра
Следующее задание 484 →
← Предыдущий ответ 482
Решебник Колмогоров 10-11 класс Алгебра
Следующий ответ 484 →
Навигация по заданиям
…
478
479
480
481
482
483
484
485
486
487
488
…