Упражнение 2.34 ГДЗ Дорофеев Суворова 7 класс (Алгебра)
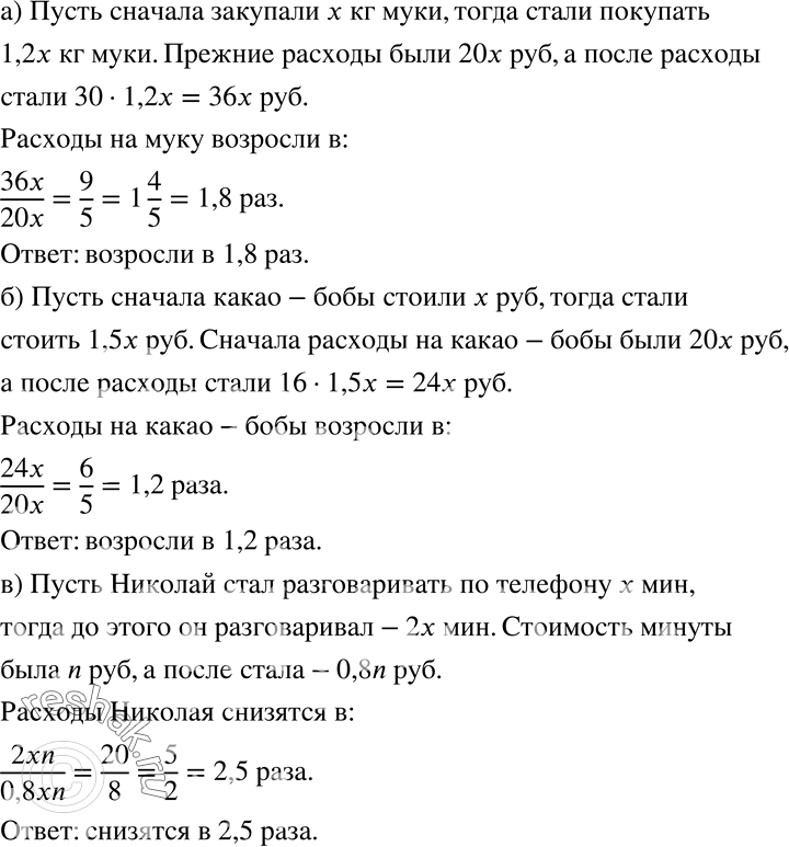
а) В связи с увеличением числа учащихся школьная столовая стала закупать в 1,2 раза больше муки для пирожков. Как изменились расходы столовой на муку, если она подорожала с 20 до 30 р.

Ниже вариант решения задания из учебника Дорофеев, Суворова, Бунимович 7 класс, Просвещение:
а) В связи с увеличением числа учащихся школьная столовая стала закупать в 1,2 раза больше муки для пирожков. Как изменились расходы столовой на муку, если она подорожала с 20 до 30 р. за килограмм?
б) Из-за неурожая какао-бобов, используемых в производстве шоколада, страна-поставщик увеличила их цену в 1,5 раза. В связи с этим кондитерская фабрика «Шоколад» вместо 20 т какао-бобов в день стала перерабатывать 16 т. Как изменились ежедневные затраты фабрики на закупку какао-бобов?
в) Стоимость минуты телефонного разговора по мобильной связи была снижена на 20%. Как при этом изменятся расходы Николая на телефон, если он сократит время разговоров в 2 раза?
