Упражнение 4.76 ГДЗ Дорофеев Суворова 7 класс (Алгебра)
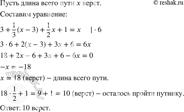
После того как путник прошёл 3 версты и ещё треть оставшегося пути, ему осталось пройти половину пути и ещё 1 версту.

Ниже вариант решения задания из учебника Дорофеев, Суворова, Бунимович 7 класс, Просвещение:
После того как путник прошёл 3 версты и ещё треть оставшегося пути, ему осталось пройти половину пути и ещё 1 версту. Какой путь осталось пройти путнику?
