Это надо знать Глава 2 ГДЗ Дорофеев Суворова 7 класс (Алгебра)
Чему вы научились Это надо знать (основные теоретические сведения) 1 Какие величины называют прямо пропорциональными? Приведите примеры прямо пропорциональных величин. Запишите общую формулу прямо пропорциональной зависимости.


Ниже вариант решения задания из учебника Дорофеев, Суворова, Бунимович 7 класс, Просвещение:
Чему вы научились
Это надо знать (основные теоретические сведения)
1 Какие величины называют прямо пропорциональными? Приведите примеры прямо пропорциональных величин. Запишите общую формулу прямо пропорциональной зависимости.
2 Сформулируйте свойство прямо пропорциональных величин. Для зависимости пути от времени движения, рассмотренной в объяснительном тексте п. 2.2, назовите переменные величины, постоянную величину. Чему равно отношение соответственных значений пропорциональных величин? Чему равен коэффициент пропорциональности?
3 Какие величины называют обратно пропорциональными? Приведите примеры обратно пропорциональных величин. Запишите общую формулу обратно пропорциональной зависимости.
4 Сформулируйте свойство обратно пропорциональных величин. Для зависимости времени движения от его скорости, рассмотренной в объяснительном тексте п. 2.2, назовите переменные величины, постоянную величину. Чему равно произведение соответственных значений обратно пропорциональных величин?
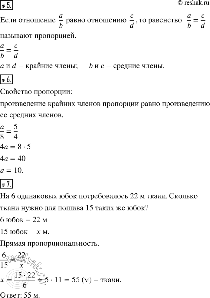
5 Дайте определение пропорции. Приведите пример пропорции и назовите её крайние и средние члены.
6 Сформулируйте основное свойство пропорции. Как найти неизвестный член пропорции a/8 = 5/4?
7 Придумайте задачу на пропорциональное деление какой-либо величины.
