Упражнение 651 ГДЗ Колягин Ткачёва 7 класс (Алгебра)
Дана линейная функция y(x)=3x-1. 1) Найти y(0), y(1), y(2). 2) Найти значение x, если y(x)=-4, y(x)=8, y(x)=0.Привести пример системы двух линейных уравнений с двумя неизвестными, решением которой являются координаты точки пересечения графика уравнения 5x-7y=1 с осью Ox.


Ниже вариант решения задания из учебника Колягин, Ткачёва, Фёдорова 7 класс, Просвещение:
Дана линейная функция y(x)=3x-1.
1) Найти y(0), y(1), y(2).
2) Найти значение x, если y(x)=-4, y(x)=8, y(x)=0.
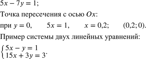
Привести пример системы двух линейных уравнений с двумя неизвестными, решением которой являются координаты точки пересечения графика уравнения 5x-7y=1 с осью Ox.
