Тема 2 Часть l Параграф 33 ГДЗ Рабочая тетрадь Габриелян Остроумов 8 класс (Химия)
ХАРАКТЕРИСТИКА ЭЛЕМЕНТА-НЕМЕТАЛЛА Часть I 1. Охарактеризуйте фосфор (изотоп 31 15 Р) по приведённому в учебнике плану характеристики элемента-неметалла. 1. Атомный номер фосфора 15 (Z = 15).


Ниже вариант решения задания из учебника Габриелян, Остроумов, Сладков 8 класс, Просвещение:
ХАРАКТЕРИСТИКА ЭЛЕМЕНТА-НЕМЕТАЛЛА
Часть I
1. Охарактеризуйте фосфор (изотоп 31 15 Р) по приведённому в учебнике плану характеристики элемента-неметалла.
1. Атомный номер фосфора 15 (Z = 15). Фосфор расположен в VА-группе Периодической системы Д. И. Менделеева, в третьем периоде.
2. Заряд атомного ядра +15, оно содержит 15 протонов и 16 нейтронов. На электронной оболочке 15 электронов. Схема распределения электронов по энергетическим уровням: 2e; 8e; 5e.
3. Фосфор образует несколько простых веществ — неметаллов, следовательно, для него характерно явление аллотропии.
4. Неметаллические свойства у фосфора выражены слабее, чем у азота, но сильнее, чем у мышьяка, что объясняется ростом радиуса атома в ряду N — P — As.
5. Неметаллические свойства у фосфора выражены сильнее, чем у кремния, но слабее, чем у серы, что связано с увеличением числа электронов на внешнем энергетическом уровне в ряду Si — P — S.
6. Максимальная валентность фосфора равна V, так как его атом содержит пять электронов на внешнем энергетическом уровне. Формула высшего оксида фосфора — P2O5. Этот кислотный оксид взаимодействует с водой, щелочами и основными оксидами
P2O5+ 3H2O = 2H3PO4
P2O5+ 6KOH = 2K3PO4+3H2O
P2O5+3K2O = 2K3PO4
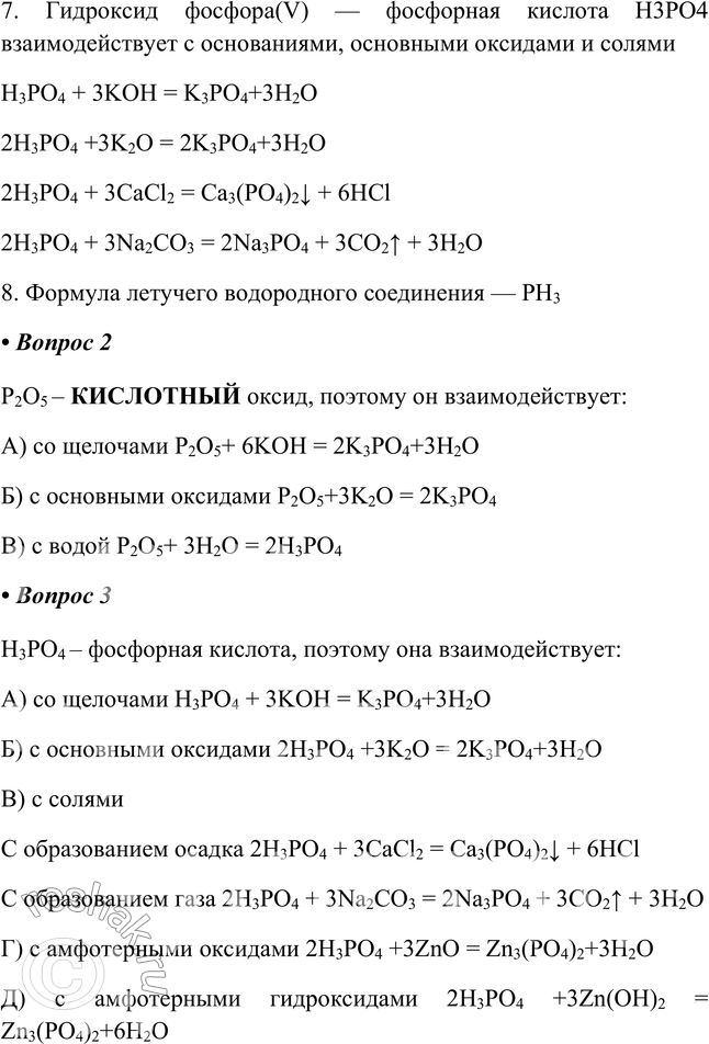
7. Гидроксид фосфора(V) — фосфорная кислота H3PO4 взаимодействует с основаниями, основными оксидами и солями
H3PO4 + 3KOH = K3PO4+3H2O
2H3PO4 +3K2O = 2K3PO4+3H2O
2H3PO4 + 3CaCl2 = Ca3(PO4)2v + 6HCl
2H3PO4 + 3Na2CO3 = 2Na3PO4 + 3CO2^ + 3H2O
8. Формула летучего водородного соединения — РН3
2. Р2О5 — _ оксид, поэтому он взаимодействует:
а) со щелочами
б) с основными оксидами
в) с водой
P2O5 – КИСЛОТНЫЙ оксид, поэтому он взаимодействует:
А) со щелочами P2O5+ 6KOH = 2K3PO4+3H2O
Б) с основными оксидами P2O5+3K2O = 2K3PO4
В) с водой P2O5+ 3H2O = 2H3PO4
3. Н3РО4 фосфорная кислота, поэтому она взаимодействует:
а) со щелочами
б) с основными оксидами
в) с солями
— с образованием осадка
— с образованием газа
г) с амфотерными оксидами
д) с амфотерными гидроксидами
H3PO4 – фосфорная кислота, поэтому она взаимодействует:
А) со щелочами H3PO4 + 3KOH = K3PO4+3H2O
Б) с основными оксидами 2H3PO4 +3K2O = 2K3PO4+3H2O
В) с солями
С образованием осадка 2H3PO4 + 3CaCl2 = Ca3(PO4)2v + 6HCl
С образованием газа 2H3PO4 + 3Na2CO3 = 2Na3PO4 + 3CO2^ + 3H2O
Г) с амфотерными оксидами 2H3PO4 +3ZnO = Zn3(PO4)2+3H2O
Д) с амфотерными гидроксидами 2H3PO4 +3Zn(OH)2 = Zn3(PO4)2+6H2O
