Дополнительная задача 12 Глава 1 ГДЗ Мордкович Семенов 9 класс (Алгебра)
12. Докажите, что следующие тройки натуральных чисел являются пифагоровыми: а) (m^2-9; 6m; m^2+9); б) (m^2-n^2; 2mn; m^2+n^2); в) (m^2+2m-3; 4m+4; m^2+2m+5);


Ниже вариант решения задания из учебника Мордкович, Семенов, Александрова 9 класс, Бином:
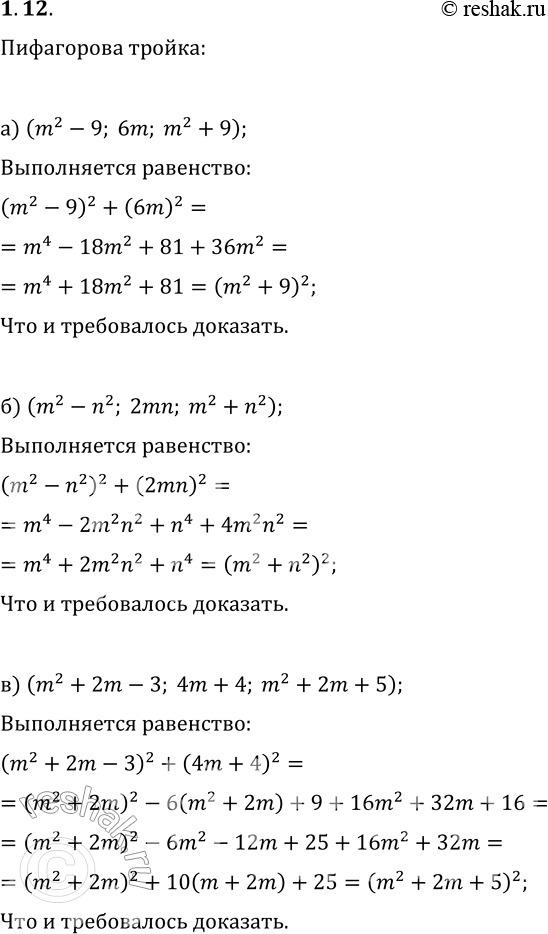
12. Докажите, что следующие тройки натуральных чисел являются пифагоровыми:
а) (m^2-9; 6m; m^2+9);
б) (m^2-n^2; 2mn; m^2+n^2);
в) (m^2+2m-3; 4m+4; m^2+2m+5);
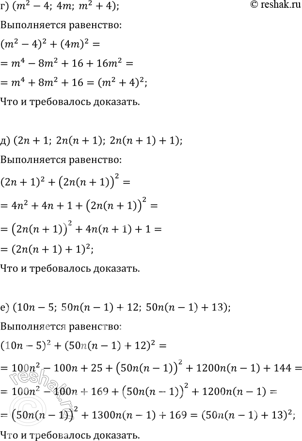
г) (m^2-4; 4m; m^2+4);
д) (2n+1; 2n(n+1); 2n(n+1)+1);
е) (10n-5; 50n(n-1)+12; 50n(n-1)+13).
