Упражнение 41.4 ГДЗ Мерзляк 10 класс Углубленный уровень (Алгебра)
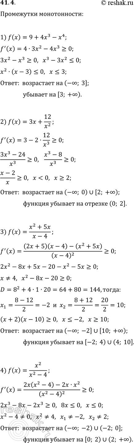
41.4. Найдите промежутки возрастания и убывания функции: 1) f(x)=9+4x^3-x^4; 3) f(x)=(x^2+5x)/(x-4); 2) f(x)=3x+12/x^2; 4) f(x)=x^2/(x^2-4). *Цитирирование задания со ссылкой на учебник производится исключительно в учебных целях для лучшего понимания разбора решения задания.

Ниже вариант решения задания из учебника Мерзляк, Номировский, Поляков 10 класс, Просвещение:
41.4. Найдите промежутки возрастания и убывания функции:
1) f(x)=9+4x^3-x^4; 3) f(x)=(x^2+5x)/(x-4);
2) f(x)=3x+12/x^2; 4) f(x)=x^2/(x^2-4).
