Упражнение 44.13 ГДЗ Мерзляк 10 класс Углубленный уровень (Алгебра)
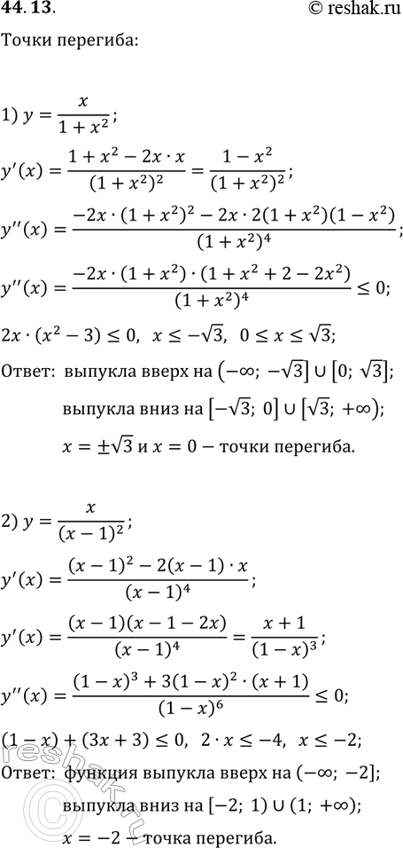
44.13. Найдите промежутки выпуклости и точки перегиба функции: 1) y=x/(1+x^2); 2) y=x/(x-1)^2. *Цитирирование задания со ссылкой на учебник производится исключительно в учебных целях для лучшего понимания разбора решения задания.

Ниже вариант решения задания из учебника Мерзляк, Номировский, Поляков 10 класс, Просвещение:
44.13. Найдите промежутки выпуклости и точки перегиба функции:
1) y=x/(1+x^2); 2) y=x/(x-1)^2.
