Упражнение 264 ГДЗ Гусарова 10 класс (Русский язык)
264. Спишите текст, раскрывая скобки, вставляя пропущенные буквы и знаки препинания. Объясните орфограммы и пунктограммы на месте пропусков. I. Лютое со...нце стояло в самом притине.







Ниже вариант решения задания из учебника Гусарова 10 класс, Просвещение:
264. Спишите текст, раскрывая скобки, вставляя пропущенные буквы и знаки препинания. Объясните орфограммы и пунктограммы на месте пропусков.
I. Лютое со...нце стояло в самом притине. Оно словно громадный свернувшийся огне(н,нн)ый змей к...залось вздраг...вало всеми своими тесно ...жатыми кольцами. Саша лежал босой в траве на берегу под ивою лицом (к) верху ра...кинув руки спасаясь в тени от знойной истомы. Рядом с ним валялась камыш...вая жалея которую он сам себе ...делал.
II Жу(ж.жж)али пчёлы. С тихим шелестом около веток кол...бался жаркий воздух. День прот...кал бе...пощадный торжестве(н,нн)ый. Это яркое великолепие дневное наводило на Сашу тоску смутную и почти пр...ятную. Ч...ровала (пол) дневная тишина в её вел...чавом обаяни... ещё отч...тливее и яснее обыч...ного становились для зоркого и чуткого Саши все впеч...тления легчайшие звуки тон...чайшие переходы в осв...щени.... Когда лё...кий поднимался ветерок Саша слышал как поскрипывала поворач...ваясь на ржавом стержне вертлявая прень-ка на крыше — железный ветрочуй...петух.
III. За рекою раскид...вались поля широкие замкнутые далёкою (н...) понятною чертою и за нею тревожно подозр...вались новые (н...) ведомые дали. Между колосьев по дороге поднимались и пл...сали иногда серые вихри. В зеленовато...золотистом колыхани... колосьев Саша чу...ствовал соответствие с тем что двигалось и жило в нём самом земною мимолётно...зыбл...мою жизнью. Значительно и строго было выражение полей и всей пр...роды хотелось разгадать чего она хочет и к чему она вся но трудно было и думать об этом. Промелькнёт
(н...) ясная мысль и погаси...т и Саша опять в тягос...ном томном (н...) доумени.... И он думал тогда что злая коварная пр...рода какими-то чарами отводит его от познания о своей тайне чтобы таит...ся и лукавить (по) прежнему. И как ра(с,сс)е...ть эти чары? Как понять эту чудную и родную жизнь?
(Ф. Сологуб)
I. Лютое солнце (проверочное слово: солнышко) стояло в самом притине. Оно, (запятой выделяется сравнительный оборот) словно громадный свернувшийся огненный (в суффиксе –енн- пишется удвоенная нн) змей, (запятой выделяется сравнительный оборот) казалось, (проверочное слово: кажется) (запятой выделяется вводное слово) вздрагивало (вздрагиваю, в форме 1-го лица единственного числа суффикс не меняется; после мягкого согласного пишется гласная и) всеми своими тесно сжатыми (неизменяемая приставка с-) кольцами. Саша лежал босой в траве на берегу, (запятой выделяется обособленное утоняющее обстоятельство) под ивою, (запятой выделяется обособленное уточняющее обстоятельство) лицом кверху, (лежал лицом (куда?) кверху; наречия с пространственно-временным значением пишутся слитно) (запятой выделяется деепричастный оборот) раскинув (приставка на согласный с/з перед глухим согласным) руки, (запятая между однородными деепричастными оборотами, соединёнными при помощи бессоюзной связи) спасаясь в тени от знойной истомы. Рядом с ним валялась камышовая (в суффиксах имён прилагательных после шипящих в ударной позиции пишется гласная о: камышовая) жалея, (запятая разделяет части сложного предложения) которую он сам себе сделал. (неизменяемая приставка с-)
II. Жужжали (словарное слово) пчёлы. С тихим шелестом около веток колебался (проверочное слово: колеблет) жаркий воздух. День протекал (проверочное слово: течь) беспощадный, (приставка на согласный с/з перед глухим согласным) (запятая между однородными определениями, соединёнными при помощи бессоюзной связи) торжественный. (в суффиксе –енн- пишется удвоенная нн) Это яркое великолепие дневное наводило на Сашу тоску, (запятой выделяется уточняющее обособленное опредение) смутную и почти приятную. (словарное слово) Чаровала (проверочное слово: чары; после шипящего пишется гласная а) полдневная (пол- со словами на согласный пишутся слитно) тишина – (вторая часть бессоюзного предложения содержит пояснение) в её величавом (проверочное слово: великий) обаянии (становились отчётливее (в чём?) в обаянии; существительное на –ие, предложный падеж) ещё отчётливее (словарное слово) и яснее обычного (сочетание чн пишется без мягкого знака) становились (словарное слово) для зоркого и чуткого Саши все впечатления: (словарное слово) (двоеточие после обобщающего слова перед перечислением) легчайшие звуки, (запятая между однородными дополнениями, соединёнными при помощи бессоюзной связи) тончайшие (сочетание нч пишется без мягкого знака) переходы в освещении. (проверочное слово: свет; переходы (в чём?) в освещении; существительное на –ие, предложный падеж) Когда лёгкий (проверочное слово: лёгок) поднимался (чередование –ним-/-ня-, после корня стоит суффикс –а-) ветерок, (запятая разделяет части сложного предложения) Саша слышал, (запятая разделяет части сложного предложения) как поскрипывала, (поскрипываю, в форме 1-го лица единственного числа суффикс не меняется; гласная ы после твёрдого согласного) (запятой выделяется деепричастный оборот) поворачиваясь (поворачиваюсь, в форме 1-го лица единственного числа суффикс не меняется; гласная и после шипящего) на ржавом стержне, (запятой выделяется деепричастный оборот) вертлявая пренька на крыше – железный ветрочуй-петух. (одиночное приложение после определяемого слова)
III. За рекою раскидывались (раскидываюсь, в форме 1-го лица единственного числа суффикс не меняется; гласная ы после твёрдого согласного) поля, (запятой выделяется обособленное одиночное определение) широкие, (запятая между однородными определениями, соединёнными при помощи бессоюзной связи) замкнутые далёкою, (запятая между однородными определениями, соединёнными при помощи бессоюзной связи) непонятною (можно заменить синонимом: неясною, туманною; частица не выражает отрицание признака, названного изначальным словом) чертою, (запятая разделяет части сложного предложения) и за нею тревожно подозревались (проверочное слово: подозрение) новые неведомые (слово без частицы не употреблять нельзя) дали. Между колосьев по дороге поднимались (чередование –ним-/-ня-, после корня стоит суффикс –а-) и плясали (проверочное слово: пляска) иногда серые вихри. В зеленовато-золотистом (сложные прилагательные, обозначающие оттенки цвета, пишутся через дефис) колыхании (чувствовал (в чём?) в колыхании; существительное на –ие, предложный падеж) колосьев Саша чувствовал (словарное слово) соответствие с тем, (запятая разделяет части сложного предложения) что двигалось и жило в нём самом земного мимолётно-зыблемою (сложные прилагательные, обозначающие признак с дополнительным качеством, пишутся через дефис; словарное слово) жизнью. Значительно и строго было выражение (словарное слово) полей и всей природы, (словарное слово) (запятая разделяет части сложного предложения) хотелось разгадать, (запятая разделяет части сложного предложения) чего она хочет и к чему она вся, (запятая разделяет части сложного предложения) но трудно было и думать об этом. Промелькнёт неясная (можно заменить синонимом: непонятная, туманная; частица не выражает отрицание качества, выраженного изначальным словом) мысль и погаснет, (погаснуть, 1 спряжение) (запятая разделяет части сложного предложения) и Саша опять в тягостном, (проверочное слово: тягость) (запятая между однородными определениями, соединёнными при помощи бессоюзной связи) томном недоумении. (слово без частицы не употреблять нельзя; Саша (в чём?) в недоумении; существительное на –ие, предложный падеж) И он думал тогда, (запятая разделяет части сложного предложения) что злая коварная природа (словарное слово) какими-то чарами отводит его от познания о своей тайне, (запятая разделяет части сложного предложения) чтобы таиться (чтобы (что делать?) таиться) и лукавить по-прежнему. (приставка по- с наречиями на –ему пишется через дефис) И как рассеять (удвоенная согласная на стыке приставки и корня; словарное слово) эти чары? Как понять эту чудную и родную жизнь?
1. Найдите в абзацах II, III сложноподчинённые предложения с несколькими придаточными; определите типы придаточных предложений; начертите схемы предложений.
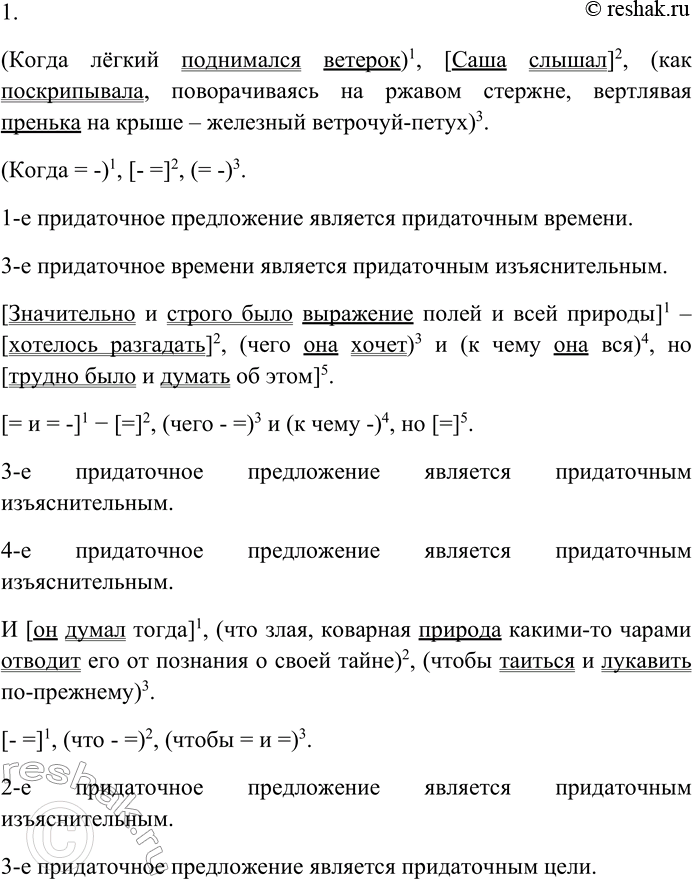
(Когда лёгкий поднимался ветерок)1, [Саша слышал]2, (как поскрипывала, поворачиваясь на ржавом стержне, вертлявая пренька на крыше – железный ветрочуй-петух)3.
(Когда = -)1, [- =]2, (= -)3.
1-е придаточное предложение является придаточным времени.
3-е придаточное времени является придаточным изъяснительным.
[Значительно и строго было выражение полей и всей природы]1 – [хотелось разгадать]2, (чего она хочет)3 и (к чему она вся)4, но [трудно было и думать об этом]5.
[= и = -]1 [=]2, (чего - =)3 и (к чему -)4, но [=]5.
3-е придаточное предложение является придаточным изъяснительным.
4-е придаточное предложение является придаточным изъяснительным.
И [он думал тогда]1, (что злая, коварная природа какими-то чарами отводит его от познания о своей тайне)2, (чтобы таиться и лукавить по-прежнему)3.
[- =]1, (что - =)2, (чтобы = и =)3.
2-е придаточное предложение является придаточным изъяснительным.
3-е придаточное предложение является придаточным цели.
2. Выясните лексическое значение выделенных слов; определите, к каким разновидностям лексики с точки зрения сферы употребления они относятся.
Притин – 1. (устар.) Место, к которому что-либо приурочено, привязано; предел движения или точка стояния чего-либо. 2. (устар.) Граница, грань, предел. 3. (устар.) Место, где ставится часовой; караульный пост.
Жалея (устар.) – русский духовой язычковый музыкальный инструмент, деревянная трубка с 3-7 игровыми отверстиями, снабжённая с одного конца раструбом из коровьего рога или бересты, а с другого – одинарным подрезным язычком – пищиком.
Пренька (устар.) – флюгер, приспособление для определения направления ветра.
Ветрочуй (прост.) – приспособление для определения направления ветра, флюгер.
3. Сделайте комплексный анализ текста.
Комплексный анализ текста:
1. Тема текста – описание внутреннего состояния и размышления героя, Саши, в момент, когда он находится в окружении природы.
а) Начало текста описывает яркое и знойное дневное время, когда Саша лежит под ивой, спасаясь от жары.
б) Конец текста помогает углубить и расширить понимание основной темы, добавляя новые аспекты и завершая общую картину.
Завершение основной мысли. В конце текста Саша размышляет о том, как природа остаётся загадочной и непостижимой, вызывая у него чувство недоумения и сомнений.
Подчёркивание эмоций и состояний. Заключительная часть текста акцентирует внимание на эмоциональном состоянии героя. В данном случае, Саша чувствует себя в тягостном недоумении, что подчёркивает его неспособность понять тайны природы.
Разрешение конфликта. Конфликт в тексте остаётся неразрешённым, что подчёркивает тему непостижимости природы и её тайн.
Финальные размышления и вывод. Саша размышляет о том, как природа отводит его от познания своих тайн, что подчёркивает тему загадочности и непостижимости природы.
в)
Ключевые слова играют важную роль в определении темы текста, поскольку они помогают понять, о чем именно идет речь в данном отрывке.
1. Ключевые слова в начале текста:
- лютое солнце. Это слово сразу же создает атмосферу жаркого дня, что подчеркивает тему природы и её влияния на человека.
- знойная истома. Это слово указывает на состояние расслабления и усталости, вызванное жарой, что также связано с темой природы.
2. Ключевые слова в середине текста:
- жужжали пчёлы. Это слово добавляет звуковую картину, которая помогает создать более полное представление о природе и её звуках.
- зеленовато-золотистое колыхание колосьев. Это описание подчеркивает красоту и гармонию природы, что также связано с темой текста.
3. Ключевые слова в конце текста:
- загадочная природа. Это ключевое слово подводит итог размышлениям Саши о том, как природа остается непостижимой и вызывает у него чувство недоумения.
- чарующие тайны. Это слово подчеркивает, что природа скрывает свои секреты, что также связано с основной темой текста.
2. Проблематика текста заключается в непостижимости и загадочности природы, которая вызывает у героя смешанные чувства тоски и очарования. Саша не может полностью понять и объяснить тайны природы, что приводит его к внутреннему конфликту и недоумению. Текст поднимает вопросы о том, как природа влияет на человека, вызывая у него сложные эмоции и оставляя его с ощущением неразрешённости и загадочности окружающего мира.
3. Главная мысль текста – природа остаётся загадочной и непостижимой для человека, вызывая у него чувство недоумения и сомнений.
4. Тип текста: описание с элементами рассуждения. В тексте описывается природа, включая подробные детали, такие как яркое солнце, жаркий воздух и тишину, жужжание пчёл. Также в тексте присутствуют размышления Саши о природе и её тайнах. Он задаётся вопросами о том, как понять и разгадать природу.
5. Синтаксические особенности текста:
а) способ связи предложений в тексте: последовательный (цепной) и параллельный
б) преобладающие типы предложений – простые, осложнённые однородными и обособленными членами; сложные с разными видами связи
в) средства связи частей текста: лексический повтор, синонимы, союзы.
6. Стиль текста: художественный.
Стилеобразующие черты:
- образность
- эмоциональность
- наличие замысла автора
- экспрессивность
- оценочность
- индивидуальный авторский стиль
- использование художественно-выразительных средств
Стилистические средства:
- лексические (использование художественно-выразительных средств, смысловая многозначность слов)
- морфологические (преобладание существительных и прилагательных, глаголы в 3-м лице, единственном числе, настоящем времени)
- синтаксические (простые односоставные предложения, сложные предложения с разными видами связи, вопросительные предложения, предложения с прямой речью)
7. Текст написан от третьего лица.
8. Авторская оценка выражена через мысли и рассуждения героя.
9. «Чужая» речь передана с помощью несобственно-прямой речи.
10. Текст является монологом.
11. Изобразительно-выразительные средства:
- эпитеты (беспощадный, торжественный, неведомые, зоркого)
- олицетворения (плясали иногда серые вихри; значительно и строго было выражение полей и всей природы)
- инверсия (когда лёгкий поднимался ветерок)
- сравнения (словно громадный свернувшийся огненный змей)
- риторические вопросы (И как рассеять эти чары? Как понять эту чудную и родную жизнь?)
- слова, относящие к высокой лексике (великолепие, величавое обаяние)
12. Автор использует слова высокой лексики для того, чтобы придать описанию природы торжественность и через это передать восхищение и благоговение Саши перед природой.
