Упражнение 5.34 ГДЗ Мерзляк 11 класс Базовый уровень (Алгебра)
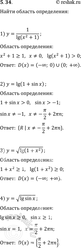
5.34. Найдите область определения функции: 1) y=1/lg (x^2+1); 6) y=lg (10x-x^2)-1/lg (8-x); 2) y=lg (1+sin(x)); 7) y=x/lg (4-x^2); 3) y=v(lg (1+x^2));



Ниже вариант решения задания из учебника Мерзляк, Номировский, Полонский 11 класс, Просвещение:
5.34. Найдите область определения функции:
1) y=1/lg (x^2+1); 6) y=lg (10x-x^2)-1/lg (8-x);
2) y=lg (1+sin(x)); 7) y=x/lg (4-x^2);
3) y=v(lg (1+x^2)); 8) y=lg (9x-x^2)-1/lg (5-x);
4) y=v(lg sin(x)); 9) y=log_(2-x) (8+7x-x^2);
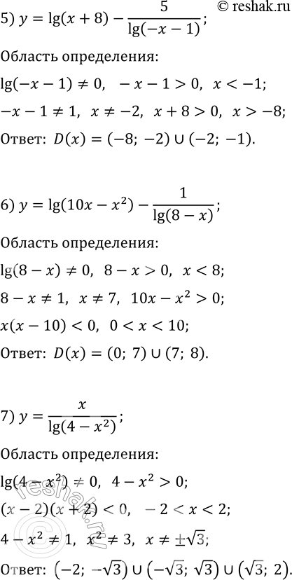
5) y=lg (x+8)-5/lg (-x-1); 10) y=v((x+5)(2-x)/lg (x^2+1)).
