№949 ГДЗ Рымкевич 10-11 класс (Физика)
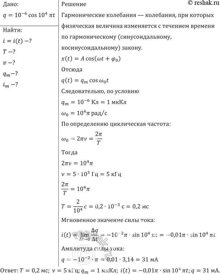
Заряд q на пластинах конденсатора колебательного контура изменяется с течением времени t в соответствии с уравнением q = 10_6 cos 104 nt.



Ниже вариант решения задания из учебника Рымкевич 10-11 класс, Дрофа:
Заряд q на пластинах конденсатора колебательного контура изменяется с течением времени t в соответствии с уравнением q = 10_6 cos 104 nt. Записать уравнение зависимости силы тока от времени i = i(t). Найти период и частоту колебаний в контуре, амплитуду колебаний заряда и амплитуду колебаний силы тока.
