№954 ГДЗ Рымкевич 10-11 класс (Физика)
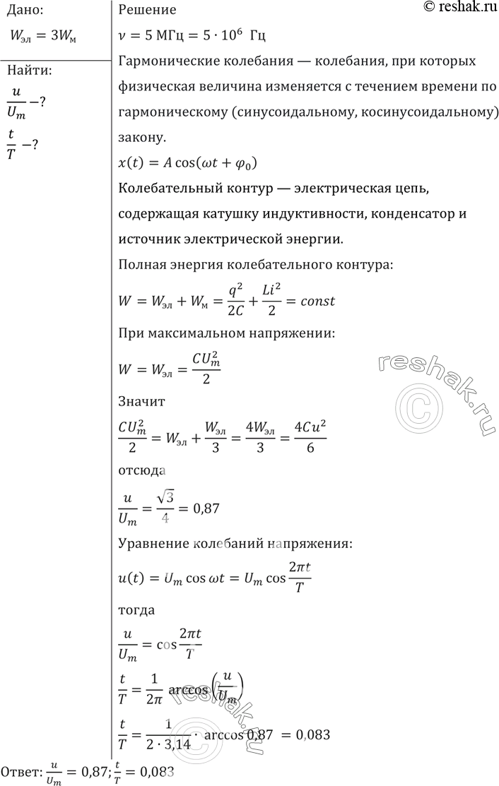
При каком значении напряжения на конденсаторе колебательного контура (в долях амплитудного значения u/U) и через какое время (в долях периода t/T) энергия электрического поля впервые будет в 3 раза больше энергии магнитного поля?


Ниже вариант решения задания из учебника Рымкевич 10-11 класс, Дрофа:
При каком значении напряжения на конденсаторе колебательного контура (в долях амплитудного значения u/U) и через какое время (в долях периода t/T) энергия электрического поля впервые будет в 3 раза больше энергии магнитного поля?
