Упражнение 5.393 ГДЗ Виленкин Жохов 5 класс Часть 2, Просвещение (Математика)
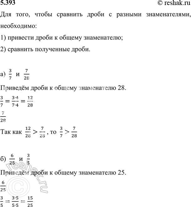
5.393. Сравните дроби: а) 3/7 и 7/28; б) 6/25 и 3/5; в) 9/70 и 7/10; г) 13/60 и 5/12. Для того, чтобы сравнить дроби с разными знаменателями, необходимо:



Ниже вариант решения задания из учебника Виленкин, Жохов, Александрова 5 класс, Просвещение:
5.393. Сравните дроби:
а) 3/7 и 7/28; б) 6/25 и 3/5; в) 9/70 и 7/10; г) 13/60 и 5/12.
Для того, чтобы сравнить дроби с разными знаменателями, необходимо:
1) привести дроби к общему знаменателю;
2) сравнить полученные дроби.
а) 3/7 и 7/28
Приведём дроби к общему знаменателю 28.
3/7=(3•4)/(7•4)=12/28
7/28
Так как 12/28>7/28 , то 3/7>7/28
б) 6/25 и 3/5
Приведём дроби к общему знаменателю 25.
6/25
3/5=(3•5)/(5•5)=15/25
Так как 6/25
в) 9/70 и 7/10
Приведём дроби к общему знаменателю 70.
9/70
7/10=(7•7)/(10•7)=49/70
Так как 9/70
г) 13/60 и 5/12
Приведём дроби к общему знаменателю 60.
13/60
5/12=(5•5)/(12•5)=25/60
Так как 13/60
