Упражнение 199 Рабочая тетрадь №1 ГДЗ Мерзляк Полонский 6 класс (Математика)
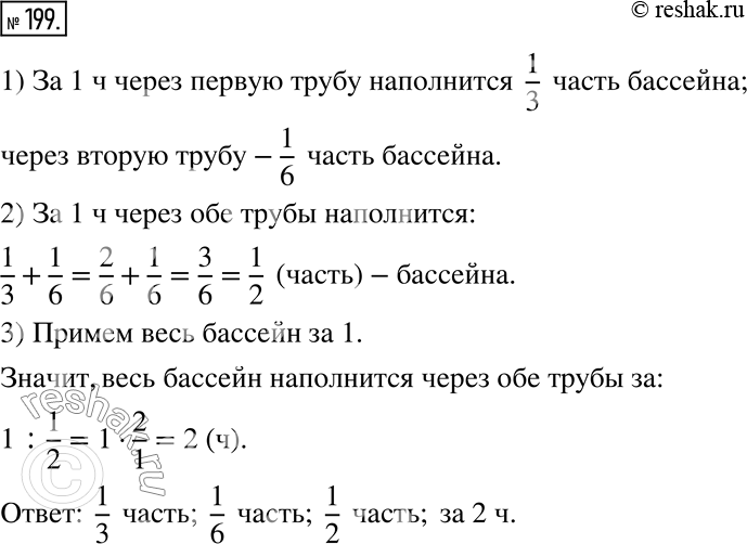
199. Через первую трубу бассейн можно наполнить водой за 3 ч, а через вторую — за б ч. Какая часть бассейна наполнится водой, если на 1 ч открыть только первую трубу?

Ниже вариант решения задания из учебника Мерзляк, Полонский, Якир 6 класс, Вентана-Граф:
199. Через первую трубу бассейн можно наполнить водой за 3 ч, а через вторую — за б ч. Какая часть бассейна наполнится водой, если на 1 ч открыть только первую трубу? Только вторую трубу?
Какая часть бассейна наполнится водой, если на 1 ч открыть одновременно обе грубы?
За сколько часов наполнится водой весь бассейн, если открыть одновременно обе трубы?
