Упражнение 708 ГДЗ Макарычев Миндюк 8 класс (Алгебра)
708. Из города А в город В, расстояние между которыми 120 км, вышли одновременно два автомобиля. Первый из них ехал всё время с постоянной скоростью.




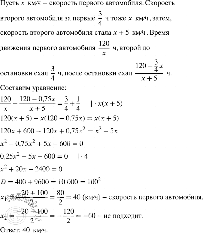
Ниже вариант решения задания из учебника Макарычев, Миндюк, Нешков 8 класс, Просвещение:
708. Из города А в город В, расстояние между которыми 120 км, вышли одновременно два автомобиля. Первый из них ехал всё время с постоянной скоростью. Второй автомобиль первые 3/4 ч ехал с той же скоростью, затем сделал остановку на 15 мин, после этого увеличил скорость на 5 км/ч и прибыл в город В вместе с первым автомобилем. Найдите скорость первого автомобиля.
