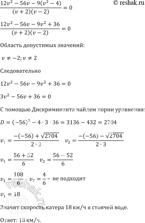
Упражнение 712 ГДЗ Макарычев Миндюк 8 класс (Алгебра)
712 Расстояние от пристани М до пристани N по течению реки катер проходит за 6 ч. Однажды, не дойдя 40 км до пристани N, катер повернул назад и возвратился к пристани М, затратив на весь путь 9 ч.




Ниже вариант решения задания из учебника Макарычев, Миндюк, Нешков 8 класс, Просвещение:
712 Расстояние от пристани М до пристани N по течению реки катер проходит за 6 ч. Однажды, не дойдя 40 км до пристани N, катер повернул назад и возвратился к пристани М, затратив на весь путь 9 ч. Найдите скорость катера в стоячей воде, если скорость течения реки равна 2 км/ч.
