Упражнение 556 ГДЗ Никольский Потапов 8 класс (Алгебра)
556. а) Если разделить двузначное число на произведение его цифр, то получится в частном 2 и в остатке 5. Если переставить цифры этого числа и полученное число разделить на сумму его цифр, то в частном получится 7 и в остатке 3.




Ниже вариант решения задания из учебника Никольский, Потапов 8 класс, Просвещение:
556. а) Если разделить двузначное число на произведение его цифр, то получится в частном 2 и в остатке 5. Если переставить цифры этого числа и полученное число разделить на сумму его цифр, то в частном получится 7 и в остатке 3. Найдите это число.
б) Сумма цифр двузначного числа равна 9. Сумма квадратов этих же цифр равна 41. Если от искомого числа отнять 9, то получится число, записанное теми же цифрами, но в обратном порядке. Найдите это число.
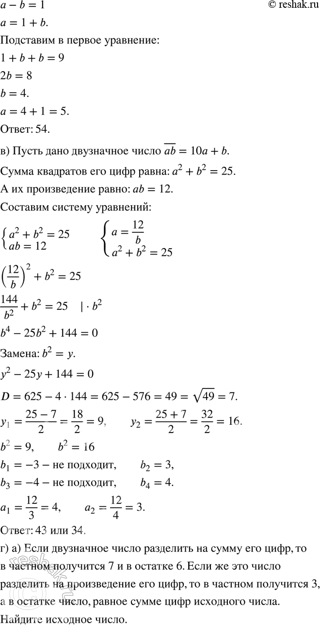
в) В двузначном числе сумма квадратов его цифр равна 25, а произведение их равно 12. Найдите это число.
г) Составьте задачи, аналогичные задачам а) — в), и решите их.
