Упражнение 561 ГДЗ Никольский Потапов 8 класс (Алгебра)
561. а) Машинистка рассчитала, что если она будет печатать ежедневно на 2 листа больше установленной нормы, то окончит работу раньше намеченного срока на 3 дня.


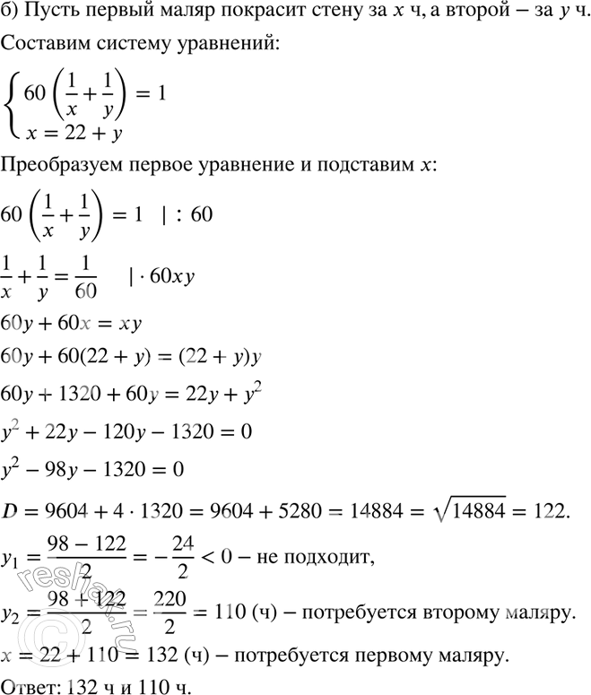
Ниже вариант решения задания из учебника Никольский, Потапов 8 класс, Просвещение:
561. а) Машинистка рассчитала, что если она будет печатать ежедневно на 2 листа больше установленной нормы, то окончит работу раньше намеченного срока на 3 дня. Если же она будет печатать в день на 4 листа больше установленной нормы, то окончит работу на 5 дней раньше срока. Сколько листов требовалось напечатать машинистке и в какой срок?
б) Два маляра могут окрасить стены цеха за 60 ч. Найдите время, которое потребуется каждому из них для выполнения этой же работы отдельно, если известно, что одному из них потребуется на 22 ч больше, чем другому.
