Упражнение 1039 ГДЗ Макарычев Миндюк 9 класс (Углубленный) (Алгебра)
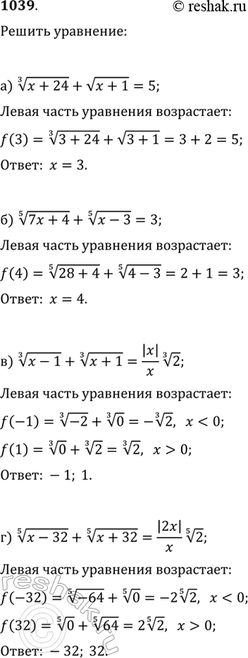
1039. Решите уравнение: а) (x+24)^(1/3)+v(x+1)=5; в) (x-1)^(1/3)+(x+1)^(1/3)=|x|/x 2^(1/3); б) (7x+4)^(1/5)+(x-3)^(1/5)=3; г) (x-32)^(1/5)+(x+32)^(1/5)=|2x|/x 2^(1/5).

Ниже вариант решения задания из учебника Макарычев, Миндюк, Нешков 9 класс, Просвещение:
1039. Решите уравнение:
а) (x+24)^(1/3)+v(x+1)=5; в) (x-1)^(1/3)+(x+1)^(1/3)=|x|/x 2^(1/3);
б) (7x+4)^(1/5)+(x-3)^(1/5)=3; г) (x-32)^(1/5)+(x+32)^(1/5)=|2x|/x 2^(1/5).
